반응형
Sprint AOT 란?
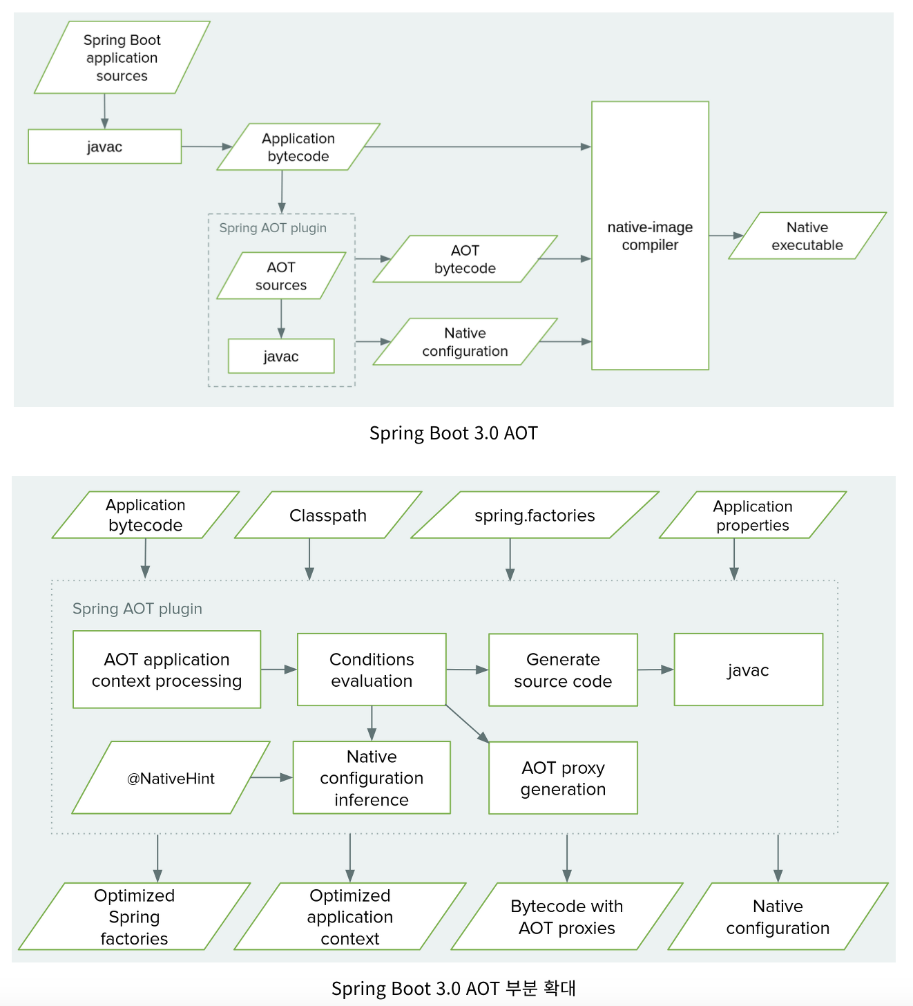
Spring AOT 엔진은 빌드 시 스프링 애플리케이션을 분석하고 최적화하는 도구이다.
또한 AOT 엔진은 GraalVM Native Configuration이 필요로 하는 reflection configuration을 생성해준다.
이것은 Spring native 실행 파일로 컴파일 하는데 사용되고 이후에 애플리케이션의 시작 시간과 메모리 사용량을 줄일 수 있게 된다.

위 그림에서 보면 AOT가 Spring Boot 환경에서 하는 일들과 순서를 알 수 있다.
AOT 적용시 효과
- 런타임 시 검증할 조건 수 감소
- 런타임시 Spring 인프라를 적게 사용
- 리플렉션을 줄이고 프로그래밍적 Bean 등록 방식 사용
신규 Spring 버전의 AOT 부분

반응형
'IT > Java' 카테고리의 다른 글
| Java File 존재여부 체크 (30) | 2022.11.23 |
|---|---|
| Java 에서의 Apache POI (37) | 2022.11.22 |
| Spring 6.0 / SpringBoot3.0 에 대해 (29) | 2022.11.20 |
| 공백 제거 trim() / strip() (32) | 2022.11.19 |
| JpaRepository 관련 쿼리메서드 (40) | 2022.11.16 |
댓글