반응형
먼저 시작에 앞서 git 에 대한 내용이 부족하다면 아래 참고 포스팅을 참고하여 git에 대해 알고 오는것이 도움이 될것이다.
이번 포스팅에서 소개하는 Git flow 란
Git 으로 개발할때 사용되는 방법론이라고 생각을 하면 된다.
git을 사용하게 되면 branch 전략이 있는데
뭐 이름은 마음대로 생성할 수는 있지만.
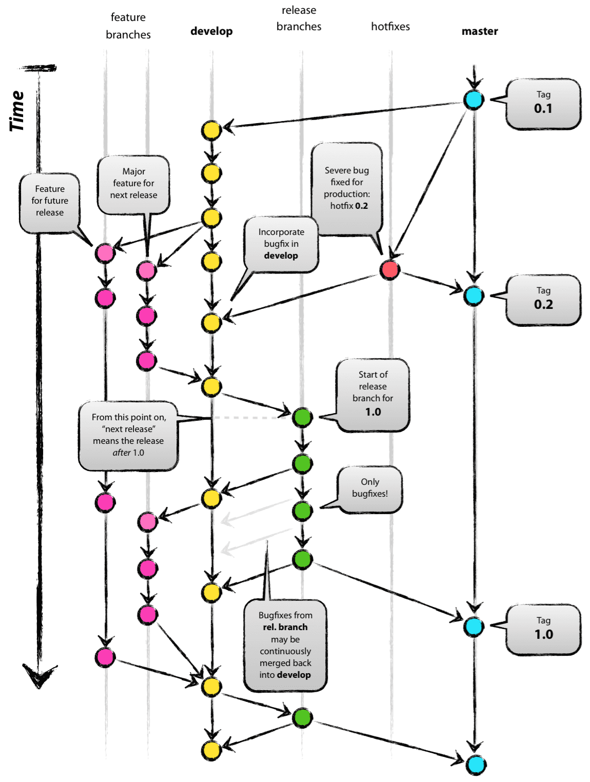
권장하는 브랜치는 총 5개이다.
- master : 기준이 되는 브랜치로 제품을 배포하는 브랜치 입니다.
- develop : 개발 브랜치로 개발자들이 이 브랜치를 기준으로 각자 작업한 기능들을 합(Merge)칩니다.
- feature : 단위 기능을 개발하는 브랜치로 기능 개발이 완료되면 develop 브랜치에 합칩니다.
- release : 배포를 위해 master 브랜치로 보내기 전에 먼저 QA(품질검사)를 하기위한 브랜치 입니다.
- hotfix : master 브랜치로 배포를 했는데 버그가 생겼을 떄 긴급 수정하는 브랜치 입니다.

그림을 보면 이해하시는 분들도 있겠지만 설명을 하면
먼저 브랜치는 master가 최종이고
develop 에서 개발이 이루어 진다.
개발을 하면서 중간중간 추가개발이나 테스트 개발은 feature 에서 이루어진다.
그리고 release브랜치는 develop이랑 master 사이에 존재하며 테스트가 적당히? 된 코드를 좀더 상위 테스트를 위해 준비하는 브랜치이다.
그리고 마지막 hotfix는 치명적인 결함이 인해 급하게 수정을 하거나 commit 을 해야할때 사용하는 브랜치이다.
그림을 보면서 git을 통해 형상관리를 하면서 배포할 상황을 상상하면 이해에 도움이 될것이다.
참고 포스팅
https://thenicesj.tistory.com/98
git / github ?
어제 포스팅에 젠킨스라고 소개를 하나 했었다. 궁금하신분들은 참고해주세요! 읽고 오시면 도움이 됩니다. https://thenicesj.tistory.com/97 Jenkins(젠킨스)란? 젠킨스는 소프트웨어 개발시 지속적으로
thenicesj.tistory.com
반응형
'IT > GIT.SVN' 카테고리의 다른 글
| Git merge (36) | 2023.07.07 |
|---|---|
| git 강제 push / 강제 pull (50) | 2023.07.05 |
| git 명령어 (21) | 2023.04.05 |
| git rebase와 merge 차이 (37) | 2023.03.11 |
| [git] commit 과 push 의 차이점 (34) | 2023.03.07 |
댓글